內皮功能障礙是心血管衰老的標志,內皮細胞(EC)自噬的下降越來越被認為是導致血管病變的關鍵因素。以往研究揭示了抑制的 EC 自噬會破壞 EC 代謝,從而減弱 EC 功能。例如,遺傳或藥理學自噬受損后的牛(BAECs)和人(HAECs)的動脈 EC,以及 EC 自噬受損的老齡小鼠的原代動脈 EC,表現出剪切應力誘導的糖酵解通量和 ATP 產生下降。這種表型的后果包括通過蛋白激酶Cδ(PKCδ)向內皮一氧化氮(NO)合酶(eNOS)傳遞的 ATP/ADP 介導的嘌呤能 2Y1 受體(P2Y1R)信號減少,導致 NO 生成減少。隨后,在具有遺傳、藥理學和年齡相關性 EC 自噬損傷的小鼠動脈中證明了這一發現的功能相關性。通過體外基因功能獲得和喪失方法,進一步發現 p-PKCδT505 作為 P2Y1R 激活和 NO 生成之間的信號轉導鏈接。這些研究結果可得出結論,在與抑制 EC 自噬相關的環境中靶向嘌呤能信號(如衰老)可能是并發內皮功能障礙的選擇。
基于此,美國猶他大學營養與綜合生理學系、加州大學大衛格芬醫學院心臟病學部及亞利桑那大學生理學系團隊研究的重點是確定在與 EC 自噬受損相關的環境中尋找該通路中的另一個節點是否可能產生功能益處。研究人員試圖通過驗證以下假設來識別上述體外研究結果的翻譯相關性:即恢復 PKCδ 信號可改善腔內血流介導的血管舒張,否則在遺傳和生理性 EC 自噬受損的嚙齒動物模型中會受到影響。研究成果發表于 GeroScience 期刊題為“Bryostatin-1 improves function in arteries with suppressed endothelial cell autophagy”。

早期研究發現,生理相關的剪切應力會增加糖酵解 ATP 的產生,導致在轉染加擾而非 Atg3 siRNA 的 BAECs 中通過 PKCδT505 激活 P2Y1R 介導的 p-eNOSS1177。支持 PKC 在將自噬依賴性嘌呤能介導的信號傳遞給 BAECs 中的 eNOS 中起核心作用,其他實驗結果表明,剪切誘導的 p-eNOSS1177 通過藥理學(例如苔蘚抑素-1)或遺傳(例如 CA-PKCδ)激活 PKCδT505 在自噬受損的 BAECs 中恢復。因此,研究人員試圖通過檢驗苔蘚抑素-1 恢復剪切應力誘導的 p-eNOSS1177 的假設來證實 HAECs 中的主要發現。
Atg3 介導 Atg8/LC3I 的脂質化形成成熟的 LC3(微管相關蛋白輕鏈3)-II,是形成成熟自噬體所必需的。接頭蛋白p62(A170/sequestosome-1)連接/運送自噬體內受損/失調的細胞器,并在與溶酶體融合后降解。用 PBS 或 50 nM 苔蘚抑素-1 處理的 HAECs 暴露于0-20 dyne/cm2 剪切應力下 45 分鐘。正如預測,在轉染非靶向但未轉染 Atg3 sgRNA 的 HAECs 中,剪切應力增加了 LC3-II:GAPDH 積累、p62 降解和 p-eNOSS1177:eNOS 活化(圖1 A、C-E)。重要的是,轉染 Atg3 sgRNA 的 HAECs 用苔蘚抑素-1 處理,剪切應力誘導的 p-eNOSS1177:eNOS 不影響 LC3-II:GAPDH 或 p62:GAPDH 比值(圖1 B、F-H)。苔蘚抑素-1 處理不影響細胞死亡或細胞凋亡。這表明,苔蘚抑素-1 在 Atg3 敲低后恢復 HAECs 中的 p-eNOSS1177。

圖1 剪切應力誘導的 HAECs 中 p-eNOSS1177 可被 Atg3 敲低抑制,但可被苔蘚抑素-1 恢復。
體外發現,苔蘚抑素-1 在遺傳性 EC 自噬受損的情況下恢復了剪切誘導的 p-eNOSS1177,這激發了研究人員使用他莫昔芬誘導的 Atg3 耗竭的成年小鼠的股動脈和腦動脈研究離體功能相關性,特別是在 ECs 中。與 WT 小鼠相比,Atg3EC-/- 的股動脈腔內血流介導的血管舒張功能減弱,用苔蘚抑素-1 處理股動脈恢復了 Atg3EC-/- 小鼠血管腔內血流介導的血管舒張,表明在這種情況下,NO 對血管舒張有重要貢獻,苔蘚抑素-1 誘發的 Atg3EC-/- 小鼠股動脈的改善被 L-NMMA(總NOS抑制劑)共孵育阻止。關于腦動脈,苔蘚抑素-1 改善了乙酰膽堿誘發的血管舒張,而這種舒張在 Atg3EC-/- 小鼠的前動脈(ACA)和中動脈(MCA)中會受到抑制。這些結果強烈表明,苔蘚抑素-1 在遺傳性 EC 自噬受損的情況下重新激活 p-eNOSS1177,在一定程度上改善了動脈功能。
進一步構建生理性 EC 自噬抑制模型,即衰老模型。與 7 個月齡的 C57BL/6 小鼠相比,24 月齡小鼠的原代動脈 ECs 的基礎自噬以及剪切誘導的自噬通量、糖酵解、ATP 產生、p-eNOSS1177 和 NO 的產生較低。與成年小鼠相比,老年小鼠股動脈中腔內血流介導的血管舒張受損,這種損害在 L-NMMA 同時的成年小鼠的動脈中也得到了再現。值得注意的是,苔蘚抑素-1 以 L-NMMA 敏感的方式使老年小鼠動脈中血流介導的血管舒張正常化(圖2 A)。內皮獨立功能(圖2 B)以及非受體和受體介導的血管收縮在成年小鼠和老年小鼠之間相似。關于腦動脈,苔蘚抑素-1 改善了乙酰膽堿誘發的血管舒張,而這種舒張在 老年小鼠與成年小鼠 MCA (圖2 C)和 ACA (圖2 E)中會受到抑制。這證實早期的發現,即兩組MCAs (圖2 D)和 ACAs(圖2 F)中的血管平滑肌功能相似。這些數據表明,苔蘚抑素-1 改善老齡小鼠的動脈功能。

圖2 老年小鼠與成年小鼠的股動脈和腦動脈中的內皮依賴性血管舒張受損,但可通過苔蘚抑素-1 恢復。
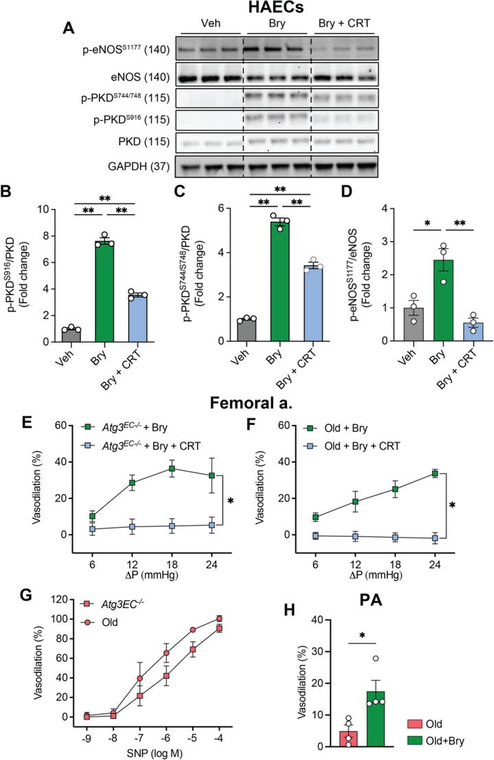
目前為止,研究觀察到苔蘚抑素-1 恢復了剪切誘導的 p-eNOSS1177,否則會被 EC 自噬受損阻止,并且這一發現具有功能相關性,因為苔蘚抑素-1 改善了遺傳和生理性 EC 自噬受損模型中的內皮功能。基于上述發現,研究假設苔蘚抑素-1 通過激活 p-PKCδT505 刺激 ECs 中的 p-eNOSS1177。結果觀察到,苔蘚抑素-1 提高了 p-PKCδT505 及其下游靶標 p-PKDS744/S748、p-PKDS916 和 p-eNOSS1177,這可以通過使用 10 μM Rottlerin 抑制 p-PKCδT505來消除(Rottlerin 是有報道的PKCδ抑制劑)。這表明,苔蘚抑素-1 介導的 p-eNOSS1177 激活對 PKC 抑制敏感。
由于觀察到苔蘚抑素-1 誘導的 PKD 激活明顯比 PKCδT505 上調更穩健(圖3 A-D),并且 Rottlerin 在其他細胞類型中被報道發揮脫靶效應,研究推斷抑制 PKD 可能是評估在該通路中操縱該節點的功能后果的最佳方法。因此,使用細胞系統方法研究了 CRT0066101 抑制 PKD 激活的功效。在 HAECs 中,苔蘚抑素-1誘導的p-PKDS744/S748、p-PKDS916和p-eNOSS1177被CRT處理同時消除(圖3 A-D)。基于這些結果,在沒有和有 CRT 的情況下完成了腔內血流介導的血管舒張實驗,以評估 PKD 抑制的功能后果。結果表明,在苔蘚抑素-1 存在的情況下,通過與 PKD 抑制劑 CRT 同孵育,腔內血流介導的血管舒張在具有遺傳性(圖3 E)或衰老相關(圖3 F)的EC自噬受損的小鼠的動脈中被阻止,并且在兩種模型中血管平滑肌功能都完好無損(圖3 G)。苔蘚抑素-1 改善了老年小鼠的實質小動脈血管舒張(圖3 H)。這些數據表明,苔蘚抑素-1 激活 PKC/PKD 信號以改善 EC 自噬受抑制的小鼠的動脈功能。

圖3 CRT0066101 可減弱苔蘚抑素-1 誘導的 p-PKDS744/748、p-PKDS916、p-eNOSS1177 和腔內血流介導的血管舒張。

圖4 圖形概要
總之,該研究表明,剪切應力誘導的 eNOS(p-eNOSS1177)磷酸化激活被 PKC 激動劑苔蘚抑素-1 恢復,否則會因敲低 ECs 中的自噬相關基因3(Atg3)而抑制;在遺傳和年齡相關的 EC 自噬受損的小鼠模型中,苔蘚抑素-1 可以逆轉股動脈和腦動脈顯示的血管舒張抑制;苔蘚抑素-1 激活 PKC/PKD 信號以改善 EC 自噬受抑制的小鼠的動脈功能。這些發現提供了證據,證明刺激 PKC/PKD 具有恢復與 EC 自噬抑制相關的受損內皮功能的戰略潛力,如衰老。
參考文獻:Cho JM, Park SK, Mookherjee S, Peters EC, Pires PW, Symons JD. Bryostatin-1 improves function in arteries with suppressed endothelial cell autophagy. Geroscience. 2025 Apr 12. doi: 10.1007/s11357-025-01650-5. Epub ahead of print. PMID: 40220153.
原文鏈接:https://pubmed.ncbi.nlm.nih.gov/40220153/
圖片來源:所有圖片均來源于參考文獻
小編旨在分享、學習、交流生物科學等領域的研究進展。如有侵權或引文不當請聯系小編修正。如有任何的想法以及建議,歡迎聯系小編。感謝各位的瀏覽以及關注!進入官網www.Naturethink.com或關注“Naturethink”公眾號,了解更多相關內容。咨詢熱線:021-59945088
點擊了解:仿血流剪切應力培養系統NK110-STD

新魯汶大學的公報指出,如今抗生素耐藥菌的出現給人類和醫藥帶來了新 ...

根據“生物安全關鍵技術研發”重點專項評審工作安排,生物中心將于2 ...

2018年度國家科學技術獎提名工作已結束,國家科學技術獎勵工作辦 ...

為更好的向用戶、潛在用戶提供我們的產品,即日起推出如下活動:凡向 ...

據英國《自然·通訊》雜志日前發表的一篇醫學論文報告,科學家發現了 ...

“免疫系統在高血壓中扮演了未曾預料的重要角色。”英國格拉斯哥大學 ...

“來一場中國制造的品質革命!”3月5日,李總理在政府工作報告中發 ...

Naturethink網站及微信內容逐步完善,敬請查閱! ...

美國僑報網近日刊文稱,一項新出爐的研究警告稱,即使是失眠一夜,也 ...
公司完成細胞張應變與壓力綜合培養儀器的研發; ...

我司自主研發產品,重視知識產權,已擁有多項專利證書! ...

2018年春節將至,我司放假時間安排為:2月14日至2月21日, ...

為提高區域自主創新能力,推進區域科技創新體系建設,加大創新驅動區 ...

癌癥在促進腫瘤表型表觀遺傳重編程和修飾的復雜組織微環境中發展。此 ...

澳大利亞和英國一項研究顯示,對于幾乎任何年齡段的人群而言,快走都 ...

2018年國家自然科學基金項目申請工作已開始,你準備好了嗎? ...

壁面剪切應力(WSS),是單位面積上由血管表面流動的液體產生的接 ...

炎癥是機體受到外界微生物入侵后的一種保護性反應。作為影響最大的炎 ...