心臟的形態發生與基因表達模式的顯著變化有關。在從胚胎到成人的轉變過程中,心肌細胞表現出肌節基因亞型表達的轉變,以及代謝信號通路和離子轉運系統的變化。Trbp,也稱為 Tarbp2,最初被確定為一種參與 HIV 發病機制的 RNA 結合蛋白(RBP),但也與細胞生長過程和癌癥有關。研究表明,在胚胎和胎兒出生后心臟中,Trbp 的缺失通過改變慢速(如,Myl3、Myh7b 減少)和快速(如 Myl9、Tnni2 增加)肌纖維基因亞型之間的平衡而嚴重損害心臟收縮功能。然而,Trbp 是否在成熟心臟肌節蛋白亞型的調節中發揮類似的作用仍不清楚。
TGF-β 超家族是一個特征明確的信號通路,與纖維化的調節有關。大多數細胞表達轉導 TGF-β 信號的受體復合物,TGF-β 是一種多功能細胞因子,參與細胞(如成纖維細胞和平滑肌細胞)的生長、增殖、分化和遷移等多個生物學過程。
最近,重慶市衛健委兒童重要器官發育與疾病重點實驗室聯合美國哈佛醫學院波士頓兒童醫院心臟病科及南佛羅里達大學健康心臟研究所再生醫學中心在一項研究中旨在確定 Trbp 在成熟心臟中的作用。實驗首先刪除了年輕成年小鼠心肌細胞中的 Trbp,隨后對這些動物進行橫斷主動脈收縮(TAC)手術以誘導心肌肥厚并確定 Trbp 在壓力條件下的作用,還使用共培養系統,發現 Trbp 通過 TGF-β 信號通路介導心肌細胞和成纖維細胞之間的串擾,在調節心臟纖維化中發揮關鍵作用。研究成果發表于 Clinical Science 期刊題為“Trbp inhibits cardiac fibrosis through TGF-β pathway-mediated cross-talk between cardiomyocytes and fibroblasts”。

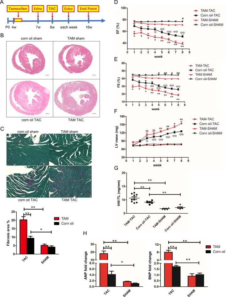
首先,為了檢查 Trbp 在成人心臟中的功能作用,使用他莫昔芬(TAM)注射建立心臟特異性 Trbp 缺失的 Trbp-cKO 小鼠(圖1 A),TAM 使用(30 mg/kg)未引起心肌肥厚。通過超聲心動圖評估 5-12 周齡 Trbp-cKO 小鼠和對照小鼠(TAM 注射后1-8 周)的基線心臟功能。用 H&E(圖1 B)和固綠(圖1 C)染色分別顯示 Trbp-cKO 小鼠沒有明顯的形態變化和心臟纖維化。根據左心室射血分數(EF%,圖1 D)、左心室縮短分數(FS%,圖1 E)和左心室(LV)質量(圖1 F),可以看到心臟功能略有下降。然而,Trbp cKO 小鼠的心臟重量與脛骨長度比(圖1 G)沒有改變,證實了 Trbp 缺失后在基線時不存在不良心臟重塑。這些數據表明,心肌細胞特異性 Trbp 缺失會導致年輕成年小鼠的心臟功能下降。
隨后,檢查了心臟中 Trbp 的丟失是否會影響其對壓力的反應,將 Trbp-cKO 小鼠接受 TAC 以誘導壓力超負荷。實驗觀察到,與對照組相比,TAC 后 Trbp-cKO 小鼠的心臟功能加速下降(圖1 D、E),心臟重塑更嚴重(圖1 B、C、F)。同時,TAC 后 Trbp-cKO 小鼠的心臟重量與脛骨長度比也顯著增加(圖1 G),心力衰竭的標志物,如 ANP 和 BNP 也進一步增加(圖1 H)。這些結果表明,Trbp 的缺失加速了心臟對壓力超負荷的適應不良和重塑,成人心臟需要 Trbp 來維持其在壓力條件下的功能。

圖1 心肌細胞特異性Trbp缺失對年輕成年小鼠心臟形態和功能的影響。
以往研究發現,Trbp 的缺失改變了心臟發育過程中快肌纖維和慢肌纖維基因的表達,導致快肌纖維水平升高,慢肌纖維基因轉錄水平降低。基于此,研究人員進一步擴展了這些研究,以探究成人心臟中 Trbp 的缺失是否仍會影響這些基因的表達,進而影響肌節結構。與先前在發育過程中觀察到的情況類似,實驗發現成人心臟心肌細胞中 Trbp 的丟失導致肌纖維基因程序發生轉換。在沒有壓力超負荷的 Trbp-cKO 心臟中,編碼快縮肌收縮蛋白(包括 Tpm2 和 Myl9)的基因顯著上調,而編碼慢縮肌收縮蛋白(Myl3、Tnnc1 和 Myh7b)的基因顯著下調。這些結果表明,Trbp 仍然可以調節成熟心臟中的肌節亞型轉換,這與胚胎和出生后階段 Trbp-cKO 的觀察結果一致。
進一步了解 Trbp 缺失影響年輕成年小鼠心臟重塑和功能的分子機制。RNA-seq分析顯示,在上調通路中富集的基因多于下調通路(1652 個上調 vs 1092 個下調)。有趣的是,20 個顯著上調的通路中有 6 個與細胞外基質相關。在沒有壓力超負荷的情況下,包括 Col1a1、Col1a2、Col3a1、Col5a2 和 Postn 在內的纖維化基因在心肌細胞特異性 Trbp 缺失的年輕成人心臟中顯著上調。TAC 后,這些纖維化基因在 Trbp-cKO 小鼠心臟中的表達水平顯著高于對照 TAC 組。
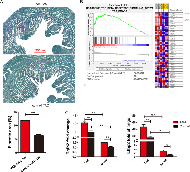
雖然通常在心力衰竭中觀察到與纖維化相關的基因表達增加,但實驗數據表明,這些基因在 TAC 應激之前、明顯心臟纖維化的發展之前發生了變化。因此,研究人員決定改進分析,并在 TAC 后兩周檢查心臟是否有心臟纖維化。此時,與對照組相比,Trbp-cKO 小鼠的心臟功能沒有顯著差異,且沒有發生明顯的心力衰竭。在 Trbp-cKO 心臟中,與對照 TAC 小鼠的心臟相比,TAC 后兩周心臟纖維化出現顯著差異(圖2 A)。這些發現表明,Trbp-cKO 小鼠心臟中纖維化基因的擴增表達可能會加速心臟纖維化并促進心臟表型。
TGF-β信號通路是纖維化的明確調節因子。序列數據表明,在心臟壓力超負荷誘導后,Trbp 缺失可以顯著增加 TGF-β 通路信號(圖2 B)。實驗隨后驗證了 TGF-β 通路的兩個上游基因 Tgfβ2 和 Ltbp2 在 Trbp cKO-TAC 心臟中顯著增加(圖2 C)。在沒有 TAC 應激的情況下,Trbp 缺失同樣誘導成熟心肌細胞中的 Tgfβ2 和 Ltbp2 基因表達(圖2 C)。這些數據表明,Trbp-cKO 心臟中纖維化和 TGF-β 信號通路相關基因表達增加。

圖2 在 TAC 誘導的心臟應激之前和之后,Trbp-cKO 心臟中 TGF-β 通路的激活增強。
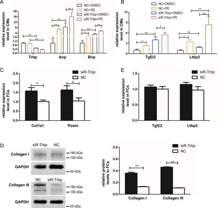
心肌細胞中 Trbp 的缺失導致纖維化顯著增加和 TGF-β 通路的誘導,這促使研究人員假設 Trbp 缺失的心肌細胞與鄰近的成纖維細胞通訊以誘導纖維化。為了驗證這一假設,使用分離的新生大鼠心室肌細胞(NRVMs)和新生大鼠心臟成纖維細胞(NRCFs)進行了共培養實驗。在 NRVMs 中實現了一致的 Trbp 敲低(圖3 A),并發現在共培養條件下,Tgfβ2 和 Ltpb2 在 NRVMs 中表達增加(圖3 B)。此外,還檢查了肥厚標志物的水平,并觀察到 Trbp 敲低后 Anp 和 Bnp 轉錄水平增加(圖3 A)。這種肥厚標志物水平的變化與用去氧腎上腺素(PE)處理 NRVMs 時觀察到的增加相當,去氧腎上腺素(PE)是一種已知可誘導心肌細胞肥大的 α-1 腎上腺素能受體激動劑(圖3 A)。當 PE 處理與 Trbp 敲低相結合時,肥厚標志物基因表達以及 Tgfβ2 和 Ltpb2 表達的增加被放大(圖3 A、B)。實驗還觀察到,細胞外基質基因 Col1a1 以及增殖標志物 Postn 的表達在與 Trbp 敲低的 NRVMs 共培養的 NRCFs 中增加(圖3 C)。膠原蛋白I 和膠原蛋白 III 水平的蛋白質印跡分析證實了膠原蛋白水平的增加(圖3 D)。然而,在與有或沒有 Trbp 敲低的 NRVM 共培養后,沒有觀察到 NRCFs 中 Tgfβ2 和 Ltpb2 轉錄水平的顯著變化(圖3 E)。這些數據支持,Trbp 通過 TGF-β 通路介導心肌細胞和成纖維細胞之間的串擾。
實驗研究了心肌細胞中 Trbp 過表達(OE)是否會影響 TGF-β 通路和纖維化基因表達。結果發現,Trbp-OE 在 NRVMs 中下調 Tgfβ2 和 Ltbp2。然而,NRCFs 中的纖維化標志物沒有顯著變化,無論是否與 Trbp-OE NRVMs 共培養。
上述數據表明,心肌細胞中 Trbp 的抑制誘導成纖維細胞纖維化基因譜的表達,至少部分是由于 TGF-β 通路的誘導。因此,研究了 TGF-β 通路的抑制是否可以規避這種基于心肌細胞的 Trbp 介導的纖維化基因表達調節。敲低 Trbp-siR NRVMs 中的 Tgfβ2,將這些 Trbp 和 Tgfβ2 表達降低的 NRVMs 與 NRCFs 共培養。正如預期的那樣,纖維化標志物 Col1a1 和 Postn 的表達未在 NRCFs 中被誘導。這一結果進一步支持了心肌細胞中 Trbp 抑制在 TGF-β 通路依賴性纖維化誘導中的作用。

圖3 NRVMs 中Trbp的敲低誘導共培養的NRCFs中纖維化標志物的表達。
人們對心臟對壓力反應的潛在機制仍然知之甚少。病理生理因素通常具有遺傳基礎,可誘導由細胞信號通路和細胞間通訊變化引起的心臟重塑。該研究證明了 Trbp 通過 TGF-β 信號通路介導心肌細胞和成纖維細胞之間的串擾,在心臟重塑過程中調節心臟纖維化中發揮關鍵作用。研究結果強調了 Trbp 在成人心臟中的關鍵作用,表明它可能作為一種新的治療靶點,以防止與心臟病相關的纖維化,并有助于改善心力衰竭患者的心臟功能。
參考文獻:Pan B, Hu D, Lu YW, Luo J, Xu XH, Guo H, Deng R, Liang Z, Wang Y, Ma Q, Mably JD, Tian J, Wang DZ. Trbp inhibits cardiac fibrosis through TGF-β pathway-mediated cross-talk between cardiomyocytes and fibroblasts. Clin Sci (Lond). 2025 Mar 11;139(5):1-14. doi: 10.1042/CS20242397. PMID: 40067137.
原文鏈接:https://pubmed.ncbi.nlm.nih.gov/40067137/
圖片來源:所有圖片均來源于參考文獻
小編旨在分享、學習、交流生物科學等領域的研究進展。如有侵權或引文不當請聯系小編修正。如有任何的想法以及建議,歡迎聯系小編。感謝各位的瀏覽以及關注!進入官網www.Naturethink.com或關注“Naturethink”公眾號,了解更多相關內容。咨詢熱線:021-59945088
點擊了解:仿血流多細胞動態共培養系統

新魯汶大學的公報指出,如今抗生素耐藥菌的出現給人類和醫藥帶來了新 ...

根據“生物安全關鍵技術研發”重點專項評審工作安排,生物中心將于2 ...

2018年度國家科學技術獎提名工作已結束,國家科學技術獎勵工作辦 ...

為更好的向用戶、潛在用戶提供我們的產品,即日起推出如下活動:凡向 ...

據英國《自然·通訊》雜志日前發表的一篇醫學論文報告,科學家發現了 ...

“免疫系統在高血壓中扮演了未曾預料的重要角色。”英國格拉斯哥大學 ...

“來一場中國制造的品質革命!”3月5日,李總理在政府工作報告中發 ...

Naturethink網站及微信內容逐步完善,敬請查閱! ...

美國僑報網近日刊文稱,一項新出爐的研究警告稱,即使是失眠一夜,也 ...
公司完成細胞張應變與壓力綜合培養儀器的研發; ...

我司自主研發產品,重視知識產權,已擁有多項專利證書! ...

2018年春節將至,我司放假時間安排為:2月14日至2月21日, ...

為提高區域自主創新能力,推進區域科技創新體系建設,加大創新驅動區 ...

癌癥在促進腫瘤表型表觀遺傳重編程和修飾的復雜組織微環境中發展。此 ...

澳大利亞和英國一項研究顯示,對于幾乎任何年齡段的人群而言,快走都 ...

2018年國家自然科學基金項目申請工作已開始,你準備好了嗎? ...

壁面剪切應力(WSS),是單位面積上由血管表面流動的液體產生的接 ...

炎癥是機體受到外界微生物入侵后的一種保護性反應。作為影響最大的炎 ...